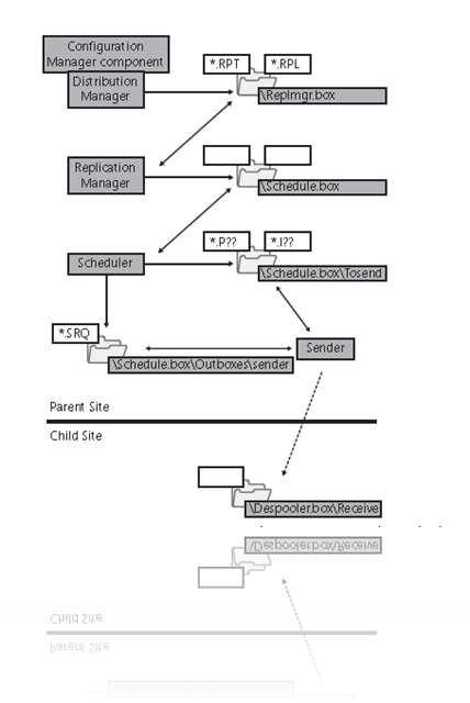
Send Activity in Inboxes
By accessing this Website, you indicate your acknowledgement acceptance of the following terms and conditions. These terms and conditions may change from time to time, and you agree to be bound by any such changes when posted on this Website, including its affiliates, as applicable reserves all of its rights at law and equity, The information and content displayed on this Website, including but not limited to text, graphics, logos, images, audio clips and software, is the property of Public or its licensors, as the case may be, and is protected by copyright laws. While I invite you to browse, no content or information on this Website may be downloaded, reproduced or modified in any manner without the prior written consent of me (PaddyMaddy) or as otherwise expressly provided herein.
No comments:
Post a Comment